全国27家上榜!新一批符合锂离子电池行业规范条件企业名单公布
来源:工业和信息化部电子信息司
时间:2024-09-04 15:35
中华人民共和国工业和信息化部公告
2024年 第24号
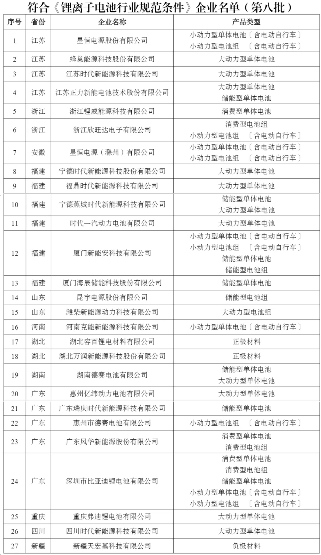
依据《锂离子电池行业规范条件(2024年本)》《锂离子电池行业规范公告管理办法(2024年本)》,经企业申报、省级工业和信息化主管部门推荐、专家复核、现场核实、网上公示等环节,现将符合《锂离子电池行业规范条件》企业名单(第八批)、锂离子电池行业规范企业变更公告信息予以公告。附件:1.符合《锂离子电池行业规范条件》企业名单(第八批)
2.锂离子电池行业规范企业变更公告信息工业和信息化部
2024年8月30日
附件1:

附件2:

扫一扫在手机上查看当前页面

福建工信
闽政通APP
闽公网安备:35010202001620号