近日,工业和信息化部公布了《2023年物联网赋能行业发展典型案例》,共计139案例入选,其中包括福建企业的五个典型案例。

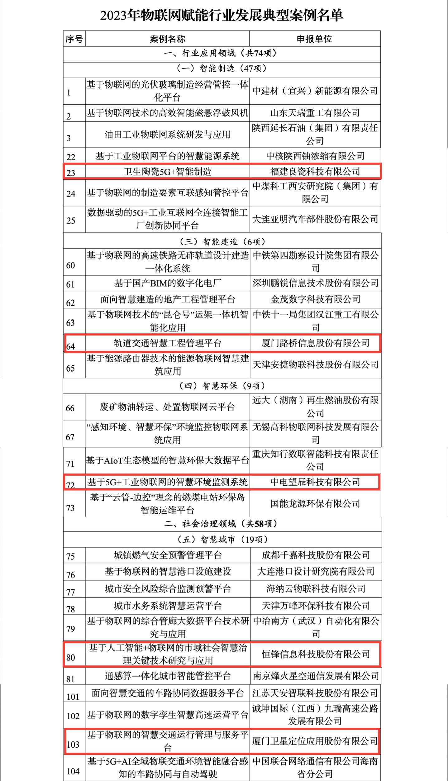
走进位于永春县东平镇的良瓷科技5G智慧产业园厂区,在生产车间随处可见5G智慧应用的场景,通过MES、SAP、SCADA、AGV、WMS等系统无缝集成,园区各系统、装备、零部件以及人员之间信息实现互联互通。本次,工业和信息化部在智能制造方向累计公布了47个案例,福建良瓷科技有限公司的“卫生陶瓷5G+智能制造”榜上有名。
厦门路桥信息股份有限公司近日成为厦门企业“北交所上市第一股”,该公司主营业务为运用人工智能、物联网、大数据、云计算等技术为交通领域提供信息化产品和解决方案以及运维、运营等服务,该公司的“轨道交通智慧工程管理平台”成为本次入围的6项“智能建造”领域典型案例之一。
总部位于莆田市的中电望辰科技有限公司针对开发区打造的“基于5G+工业物联网的智慧环境监测系统”,通过对河水、雨水、污水管道等进行水质在线监测,将数据实时上传至远程数据信息平台并进行综合分析利用,实现对开发区内雨水和污水的集中、统一监控以及水质的综合预警和管控。该项目成为9项“智慧环保”方向典型案例之一。
此外在社会治理领域,我省也有两个项目入围,分别是:恒锋信息科技股份有限公司“基于人工智能+物联网的市域社会智慧治理关键技术研究与应用”,厦门卫星定位应用股份有限公司“基于物联网的智慧交通运行管理与服务平台”。
今年4月,工业和信息化部发布组织开展2023年物联网赋能行业发展典型案例征集工作的通知,按照《物联网新型基础设施建设三年行动计划(2021-2023年)》关于融合应用发展行动的重点工作部署,面向行业应用、社会治理、民生消费三大领域,聚焦十二个产业融合应用方向开展本次典型案例征集,旨在通过典型案例的示范作用,到2023年底在国内主要城市初步建成物联网新型基础设施,社会现代化治理、产业数字化转型和民生消费升级的基础更加稳固。
扫一扫在手机上查看当前页面

福建工信
闽政通APP
闽公网安备:35010202001620号